
★ 建設中國建陶小鎮,產、城、人、文四大行動計劃 ★
為全面貫徹黨的十八大和十八屆三中、四中、五中全會精神,深入學習貫徹習近平總書記系列重要講話精神,牢固樹立和貫徹落實創新、協調、綠色、開放、共享的發展理念,按照黨中央、國務院部署,深入推進供給側結構性改革,以人為本、因地制宜、突出特色、創新機制,夯實城鎮產業基礎,完善城鎮服務功能,優化城鎮生態環境,提升城鎮發展品質,建設美麗特色新型。ǔ牵╂,有機對接美麗鄉村建設,促進城鄉發展一體化,南莊鎮因地制宜,于2016年12月10日隆重發布中國建陶小鎮建設規劃,計劃打造融世界建陶技術創新基地、中國陶瓷企業總部基地、中國建陶金融會展中心、中國陶瓷產業人才智庫、嶺南水鄉風情文化區于一體的全球陶瓷服務中心。
按照規劃,中國建陶特色小鎮定位為世界建陶技術創新基地、中國陶瓷企業總部基地、中國建陶金融會展中心、中國陶瓷產業人才智庫、嶺南水鄉風情文區,總體目標是四個方面,即產業提升、功能完善、品質生活、文化彰顯的“產、城、人、文”,主要是通過“1+4”的空間引導和四大行動計劃進行落實?臻g發展策略(四片統領發展),包括產業提升行動計劃(建陶產業)、民生改善行動計劃(交通、公共服務)、環境提升行動計劃(景觀生態)、文化休閑行動計劃(嶺南水鄉、休閑旅游)。重點是依托陶瓷總部基地、華夏陶瓷城等核心區,陶興大道周邊協調區,構建南莊陶瓷的黃金軸,具體分為陶瓷產業雙創區域、健康產業配套片區、吉利河風情配套片區、建陶金融商務區域等。

★ 以建陶小鎮帶動新型城市化發展,打造獨特的產業生態 ★
中國建陶特色小鎮,是推進供給側結構性改革的重要平臺,是深入推進新型城鎮化的重要抓手,有利于推動經濟轉型升級和發展動能轉換,有利于促進南莊的城市化、區域化協調發展,有利于充分發揮對全鎮建設的輻射帶動作用。南莊此次提出建設中國建陶特色小鎮,將堅持創新探索,努力走出一條特色鮮明、產城融合、惠及群眾的新型城鎮之路!〗ㄔO中國建陶特色小鎮,是因地制宜,從南莊發展實際出發,遵循客觀規律,挖掘建陶發展特色優勢和本地最有基礎、最具潛力、最能成長的特色產業,體現區域差異性,彰顯小鎮獨特魅力,做精做強主導特色產業,打造具有持續競爭力和可持續發展特征的獨特產業生態。
據南莊鎮相關負責人說,南莊建設中國建陶特色小鎮,首先是以人為本,圍繞人的城鎮化,統籌生產、生活、生態空間布局,完善城鎮功能,補齊城鎮基礎設施、公共服務、生態環境短板,打造宜居宜業環境,提高人民群眾獲得感和幸福感。其次,按照政府引導、企業主體、市場化運作的要求,創新建設模式、管理方式和服務手段,發揮好政府制定規劃政策、提供公共服務等作用。
產業是小鎮發展的生命力,特色是產業發展的競爭力。南莊立足于資源稟賦、區位環境、歷史文化、產業集聚等特色,加快發展建陶特色優勢主導產業,延伸產業鏈、提升價值鏈,促進產業跨界融合發展,在差異定位和領域細分中構建小鎮大產業,擴大就業,集聚人口,實現特色產業立鎮、強鎮、富鎮。
★ 小鎮建設創新平臺服務雙創,加強完善基礎配套設施 ★
建陶特色小鎮發展面向大眾、服務廣大企業,構建開放式服務平臺和富有活力的創業創新生態圈,集聚創業者、風投資本、孵化器等高端要素,促進產業鏈、創新鏈、人才鏈的耦合,依托互聯網拓寬市場資源、社會需求與創業創新對接通道,推進專業空間、網絡平臺和企業內部眾創,推動新技術、新產業、新業態蓬勃發展。營造吸引各類人才、激發企業家活力的創新環境,為初創期、中小微企業和創業者提供便利、完善的“雙創”服務。鼓勵企業家構筑創新平臺、集聚創新資源。
同時,南莊將加強道路、污水垃圾處理、物流等基礎設施建設以及教育、醫療、文化體育等大型商業民生設施建設,形成集交通、商業、休閑等為一體的開放式小城鎮功能區,聚焦居民需求,提升社區服務功能,加快構建便捷“生活圈”、完善“服務圈”和繁榮“商業圈”,使群眾在特色小鎮能夠享受更有質量的教育、醫療等公共服務。
還將推動生態保護與旅游發展互促共融、新型城鎮化與旅游業有機結合,加強名鎮名村、文化街區、風情小鎮等建設,挖掘文化內涵,彰顯鄉愁特色,建設有歷史記憶、文化脈絡、地域風貌、嶺南水鄉特點的美麗小鎮,打造宜居宜業宜游的優美環境。
★ 2016重點項目簽約180多億,10公里徒步展現精氣神 ★
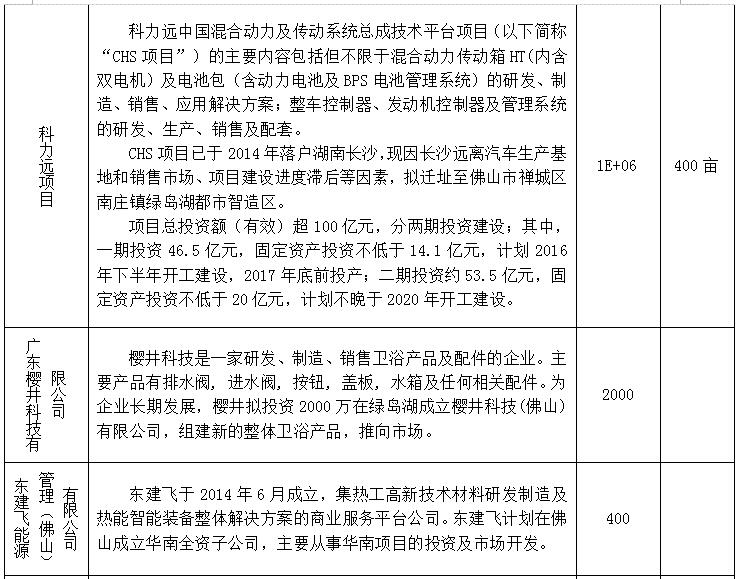
為了更好地展示南莊優越的自然風貌、社會環境以及全鎮上下奮發有為的精神面貌,在中國建陶小鎮發布之際,南莊鎮還舉辦2016重點項目落地簽約儀式和10公里徒步活動,讓社會各界感受南莊、體驗南莊、見證南莊、弘揚南莊、共建南莊。據了解,此次簽約項目產業涉及知識產權、人力資源、科技服務等雙創領域,分別是海晟健康產業小鎮、航天信息、三智頭網絡科技、卡姆丹克太陽能科技、東建飛能源管理、櫻井科技、聚晨知識產權代理、金匯智科技服務、智聯招聘、任仕達、羅南生態農業觀光園,投資額53.45億元,加上近期投資百億元的科力遠項目及其他項目,今年簽約投資總額達180億元。眾多新興產業項目簽約落戶,將有力驅動雙創產業蓬勃成長,加快產業轉型升級步伐,打造“人力資源—能源—科技—信息技術—知識產權”產業鏈,貫穿南莊特色小鎮建設主調,助推南莊鎮產業多元化發展,加速南莊向智能產業制造之都、佛山核心新城區、世界陶瓷之都邁進。






10日上午,還將舉辦以“創新之城,魅力小鎮”為主題的10公里徒步活動,邀請社會各界3000余人踏足南莊,徒步前行,見證南莊的華麗蛻變。徒步活動從9點30分開至12時,全程約需2.5小時,路線為湖中軸線廣場(起點)——濕地公園——綠島湖北部環島路——湖涌水鄉——科潤路——橫穿紫洞路——紫南白屋村——紫南沙邊村——紫南村委會——陶瓷總部基地——陶興大道與季華路交匯處附近(終點),全程約10公里。徒步活動中途設有補給點,有專門醫務人員駐點,有需要可以及時向補給點的志愿者、醫護人員求助。這次徒步活動還開啟電子簽到,也有醉美南莊攝影大賽、我為小鎮出點子等有獎活動。



► 附:2016重點簽約項目






《創新陶業》手機網二維碼




